I had first a Baraki OC 30 l/mn and guidance was smooth, but pressure measured by the sensor was surging each time a hydraulic valve in excess flow was used.
Now, I have an OC 60 l/mn and the pressure sensor is probably located differently because it works now very well
Hey @baraki
i purchased one of your valves on Apr 1, 2024, 7:21:08 AM. And you had sent the hydraulic valve with incorrect fittings and i’d contacted you numerous times and you had said you would send me the correct orfs fittings still waiting … Christmas is almost here again ???
We received a small batch of LS valves yesterday.
Offer valid while supplies last.
Please contact us by private message or email at navisklep@gmail.com
We hope that next week will bring new deliveries.
Additionally, we have agreed with New Technology Farm (Baraki) that from now on, Navisklep.pl will be the sole official seller of NTF (Baraki) blocks.
Purchase of blocks will be exclusively available online at https://navisklep.pl/
or by email at navisklep@gmail.com.
Until valve availability is stabilized, direct purchases via the website will be unavailable.
Navisklep.pl is not responsible for orders placed and paid for on the website https://www.agopengps.pl/
Delivery of 30L OC and LS valves now in our warehouse
We accept orders via email - navisklep@gmail.com
And also online - https://navisklep.pl/en/k/hydraulic-blocks-hydraulic-valves/
Has anyone put a valve on a new Holland t6.180 2018? Looking for ideas on piping and where to put the valve
hello i am currently building a system on my 2014 t7.200 using a hydac valve don’t know if its of any use for you but this is how i mounted mine
How did you connect to the pressure pipe onto the orbital? Looks like a cab off job when I looked
Take out the right wheel and Disconnect the pressure hose there
Looking at mounting here, where did you attach the block or mounting bracket to?
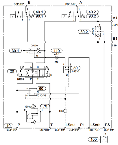
Hi, I am currently isntalling Hydac valve with the following schematic on a John Deere 6300:
I am having trouble with the LS system by getting not pump activation when in manual steering mode.
LSout ist connected to the LS line coming from the orbitrol and LSorb is going to the LS fitting in the tractor side prio block where the original orbitrol LS line was connected. (I also tried switching LSout and LSorb around with no success).
Am I missing something or should use a shuttle valve for LS instead?
Sorry Did not read last line about switching
In your case, you have to install either a shuttle cadridge in cavity 50 or an external one.
Anyone know which shuttle cartridge that is? Like a part number.
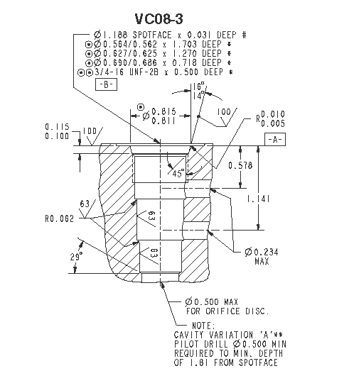
Google AI say 05330 and vc08-3 cavities should be interchangeable.
So this hydac could work:
Maybe also this hydraforce:
But that’s just with a quick search on the Internet, I don’t have the valve myself.
You can also just mount any shuttle valve assembly connecting one input to the bloc LS, the other to the orbitrol LS and out to the pump.
I ordered a this shuttle valve we’ll see if it fits and does the trick. Also ordered a external shuttle valve if it doesn’t work. Thanks for the help!
https://ebay.us/m/ulvSOA
Shuttle cartridge came today. It doesn’t fit in the 50 hole.
The little research I’ve done it looks like the 05330 and VC08-3 cavities are not interchangeable. The VC08-3 is a standard cartridge and the 05330 is a metric cartridge.
WVE-R1_8 to R1_2 Shuttle Valve-51731-EN-V4.pdf (320.2 KB)
Is something like this an option? If you look on Hydacs website this is the only shuttle valve option for the 05330 cavity.
Is there a place to buy steering valve for JD4430 I live in Canada










